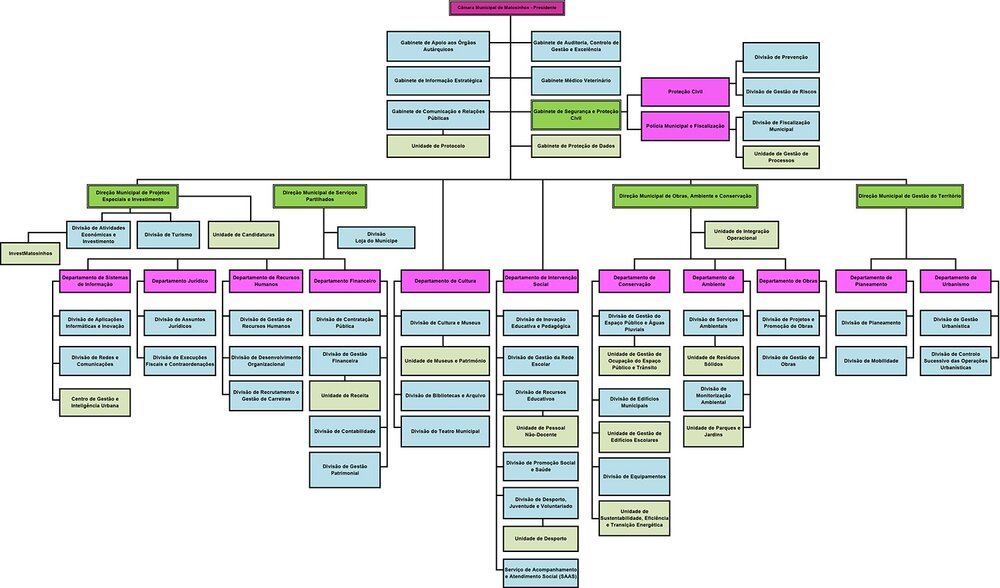
Ver descrição completa do organograma da Câmara Municipal de Matosinhos
Legenda
O organograma organiza os serviços por níveis (ex.: Direção Municipal, Departamento, Divisão, Unidade, Serviço e Gabinete). As cores servem para diferenciar blocos funcionais e níveis, mas o essencial é a relação hierárquica descrita abaixo.
- Presidente: topo da hierarquia
- Direção Municipal: agregador de departamentos/divisões
- Departamento: agrupamento intermédio
- Divisão: unidade orgânica com competências
- Unidade / Serviço: subníveis operacionais
- Gabinete: estrutura de apoio especializada
Estrutura hierárquica
- Câmara Municipal de Matosinhos – Presidente
- Gabinetes / Unidades de apoio direto
- Gabinete de Apoio aos Órgãos Autárquicos
- Gabinete de Auditoria, Controlo de Gestão e Excelência
- Gabinete de Informação Estratégica
- Gabinete de Comunicação e Relações Públicas
- Unidade de Protocolo
- Gabinete Médico Veterinário
- Gabinete de Segurança e Proteção Civil
- Gabinete de Proteção de Dados
- Proteção Civil
- Divisão de Prevenção
- Polícia Municipal e Fiscalização
- Divisão de Gestão de Riscos
- Divisão de Fiscalização Municipal
- Unidade de Gestão de Processos
- Direção Municipal de Projetos Especiais e Investimento
- Divisão de Atividades Económicas e Investimento
- InvestMatosinhos
- Divisão de Turismo
- Unidade de Candidaturas
- Divisão de Atividades Económicas e Investimento
- Direção Municipal de Serviços Partilhados
- Divisão Loja do Munícipe
- Departamento de Sistemas de Informação
- Divisão de Aplicações Informáticas e Inovação
- Divisão de Redes e Comunicações
- Centro de Gestão e Inteligência Urbana
- Departamento Jurídico
- Divisão de Assuntos Jurídicos
- Divisão de Execuções Fiscais e Contraordenações
- Departamento de Recursos Humanos
- Divisão de Gestão de Recursos Humanos
- Divisão de Desenvolvimento Organizacional
- Divisão de Recrutamento e Gestão de Carreiras
- Departamento Financeiro
- Divisão de Contratação Pública
- Divisão de Gestão Financeira
- Unidade de Receita
- Divisão de Contabilidade
- Divisão de Gestão Patrimonial
- Departamento de Cultura
- Divisão de Cultura e Museus
- Unidade de Museus e Património
- Divisão de Bibliotecas e Arquivo
- Divisão do Teatro Municipal
- Divisão de Cultura e Museus
- Departamento de Intervenção Social
- Divisão de Inovação Educativa e Pedagógica
- Divisão de Gestão da Rede Escolar
- Unidade de Gestão de Edifícios Escolares
- Unidade de Pessoal Não-Docente
- Divisão de Recursos Educativos
- Divisão de Promoção Social e Saúde
- Serviço de Acompanhamento e Atendimento Social (SAAS)
- Divisão de Desporto, Juventude e Voluntariado
- Unidade de Desporto
- Direção Municipal de Obras, Ambiente e Conservação
- Departamento de Conservação
- Divisão de Gestão do Espaço Público e Águas Pluviais
- Unidade de Gestão de Ocupação do Espaço Público e Trânsito
- Divisão de Edifícios Municipais
- Divisão de Equipamentos
- Unidade de Parques e Jardins
- Unidade de Sustentabilidade, Eficiência e Transição Energética
- Departamento de Ambiente
- Divisão de Serviços Ambientais
- Unidade de Resíduos Sólidos
- Divisão de Monitorização Ambiental
- Departamento de Obras
- Divisão de Projetos e Promoção de Obras
- Divisão de Gestão de Obras
- Departamento de Conservação
- Direção Municipal de Gestão do Território
- Departamento de Planeamento
- Divisão de Planeamento
- Divisão de Mobilidade
- Departamento de Urbanismo
- Divisão de Gestão Urbanística
- Divisão de Controlo Sucessivo das Operações Urbanísticas
- Departamento de Planeamento
- Gabinetes / Unidades de apoio direto
Organograma da Câmara Municipal de Matosinhos
Despacho n.º 6146/2024 do Diário da República, 2.ª série — N.º 105 — 31 de maio de 2024
Conteúdo atualizado em20 de abril de 2026às 21:55

